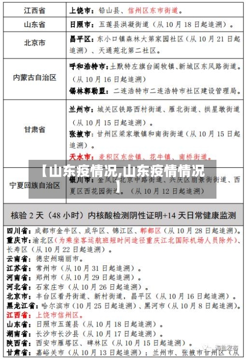
山东疫情什么情况?
〖壹〗、山东疫情的情况是:截止到2022年11月21日山东新增本土确诊病例24例 、本土无症状感染者647例 。2022年11月20日0时至24时 ,全省报告新增本土确诊病例24例(含省外返鲁人员1例),其中济南20例,系集中隔离点检出17例(含1例省外返鲁人员)、重点人员筛查检出2例和主动就诊检出1例。青岛3例 ,均系集中隔离点检出。

〖贰〗、山东疫情很严重 。在山东省政府新闻办召开的新闻发布会上,省卫生健康委副主任张立祥介绍,这次疫情总体呈现点多 、面广、频发的特点,病例较多 ,情况复杂,威海近来进度相对较慢22%,日照26% ,烟台54%,只有这3座城市,是感染速度比较慢的 ,山东整体疫情形势仍在持续严峻。

〖叁〗、021年2月26日,山东没有疫情新增及确诊。2021年2月26日0时至24时:山东无新增本地疑似病例、确诊病例。累计报告确诊病例778例,死亡7例 ,治愈出院771例 。山东无新增境外输入疑似病例 、确诊病例。累计报告境外输入确诊病例91例,治愈出院89例。正在住院治疗的确诊病例2例 。山东无新增无症状感染者。
山东本轮疫情已隐匿传播一段时间
山东本轮疫情由奥密克戎变异株引发,存在6个传播链条 ,已隐匿传播一段时间,昨日新增本土病例175例,其中青岛150例。 具体传播情况如下:传播链条数量与分布:本次疫情共有6个传播链条 。其中,青岛市疫情存在3个不同的传播链;威海文登区、淄博周村区、德州禹城市各有1个传播链条。
022年4月25日9:00 ,烟台举行第十六场疫情防控新闻发布会,通报疫情防控最新进展情况。根据烟台官方人员相关问题解随着疫情发展,近两天烟台市确诊病例和无症状感染者数量呈现快速增长的趋势 。具体有以下几个方面的原因:一是响应及时 ,管控及时,检测及时。
从传播链来看,疫情已经在学校内隐匿传播了一段时间 ,需要加快做核酸检测筛查以感染病例,对感染者需尽快做好防护措施。莱西七中学生感染的具体情况 。3月4日,当地人民医院发热门诊接诊了三名来自于莱西七中的学生 ,经过核酸检测都为阳性。
后来在有关人员的调查后发现,病毒在学校的传播时间也挺久的。总结除了对相关人群进行了隔离之外,还有很多群众都进行了核酸检测。因为在核酸检测的过程当中 ,可以看一下大家到底有没有感染上病毒 。而且在这个过程当中,也可以起到更好的预防作用。这件事情也希望能够引起更多学校,以及社会人士的关注。
我国面临多地同时段发生以奥密克戎为主的疫情防控局面:奥密克戎变异株具有传播速度快 、传染性强、传播隐匿等特点,这使得疫情防控难度大大增加 。我国地域广阔、人口众多 ,人员流动频繁,一旦出现疫情,很容易在短时间内扩散到多个地区。
65812例!山东最新传染病疫情通报!
〖壹〗 、山东省2023年8月法定报告传染病疫情情况通报:全省共报告法定传染病23种65812例 ,其中17种乙类传染病报告发病31237例、死亡45人,6种丙类传染病报告34575例、未报告死亡。甲类传染病:未报告发病 、死亡病例 。
山东有疫情吗?
021年2月26日,山东没有疫情新增及确诊。2021年2月26日0时至24时:山东无新增本地疑似病例、确诊病例。累计报告确诊病例778例 ,死亡7例,治愈出院771例 。山东无新增境外输入疑似病例、确诊病例。累计报告境外输入确诊病例91例,治愈出院89例。正在住院治疗的确诊病例2例 。山东无新增无症状感染者。正在隔离观察治疗的无症状感染者3例(境外输入2 ,省外输入1)。
有,11月11日0时至24时,山东报告新增本土确诊病例8例 ,其中青岛4例,系集中隔离点检出2例和重点人员筛查检出2例(含1例省外返鲁人员);济宁2例,均系主动就诊检出;泰安1例,系集中隔离点检出;临沂1例 ,系集中隔离点检出。
山东本轮疫情由奥密克戎变异株引发,存在6个传播链条,已隐匿传播一段时间 ,昨日新增本土病例175例,其中青岛150例 。 具体传播情况如下:传播链条数量与分布:本次疫情共有6个传播链条。其中,青岛市疫情存在3个不同的传播链;威海文登区 、淄博周村区、德州禹城市各有1个传播链条。
爱山东怎样查询疫情监测情况
〖壹〗、打开爱山东并进入服务页面:首先打开爱山东应用 ,点击下方“服务”选项进入服务页面 。找到并进入疫情防控服务:在服务页面中,找到“疫情防控服务 ”选项,点击进入该服务界面。查询疫情监测情况:在疫情防控服务界面中 ,找到“疫情监测情况查询”选项,点击进入即可查询相关疫情监测信息。
〖贰〗、首先打开爱山东,点击下方的服务进入 。然后找到教育考试 ,点击进入。最后找到四六级健康状况监测表填写查询点击进入,即可查询。
〖叁〗 、进入服务界面:在手机桌面找到“爱山东”APP图标,点击进入主界面 。选取疫情防控专区:在APP顶部搜索栏输入“疫情防控 ”,或通过首页轮播图、专题入口进入“疫情防控”服务专区。










